新闻中心
  当前位置: 首页 / 新闻中心 / 行业资讯

关于宣传贯彻《中华人民共和国噪音污染防治法》的通知

字体: 加大 减小    

                                                                                                      

关于宣传贯彻《中华人民共和国噪音污染防治法》的通知

2022年2月21日中华人民共和国生态环境部发布关于宣传贯彻《中华人民共和国噪声污染防治法》的通知。

通知主要内容以高度重视深入学习领会《中华人民共和国噪声污染防治法》内容为主。推进生态文明建设,建立有效法律保障,通过广泛宣传有效保障实施工作的开展,强化执法工作并全面贯彻落实新版法律法规制度。

新旧版《中华人民共和国噪音污染防治法
重新修改后的部分变化 

 

一、2021版《中华人民共和国噪音污染防治法》 
删除内容

原有法规的第十五条至第十七条、第十九至第二十条、第二十三条至第二十四条、第二十六条、第二十八至第二十九条等内容。

二、2021版《中华人民共和国噪音污染防治法
新增内容

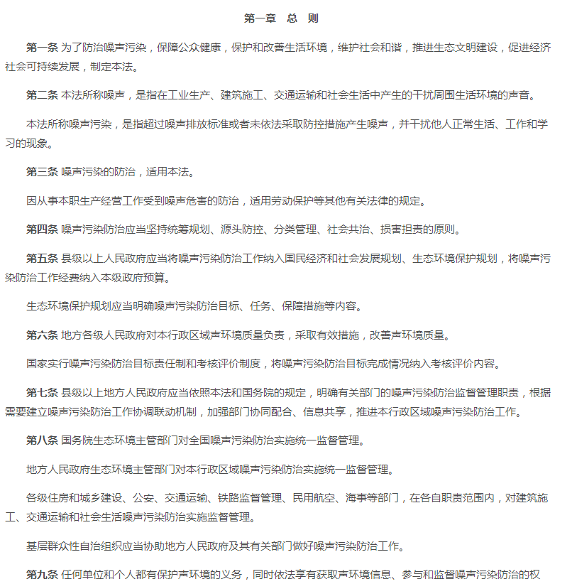
(一)新版对第一条至第五条略微调整噪声音排放及防范措施标准。对噪声源头管控、分类管理、社会共治、损害担责的原则。将噪音污染防护纳入工作经费及本级政府预算。

二)新版对第六条至第十条调整了噪音污染的考核标准。相关单位对噪声污染应实施统一监督管理。有关部门做好噪音污染的防治教育普及工作。

三)新版对第十一至第十五条新增调整了国家鼓励对噪音防治人才及专业的培养,促进行业技术发展。对于在防治噪音实际工作中有明显成绩的单位及个人将给予表彰、奖励。各部门要做好噪音体系建设,各部门之间要做好衔接工作。

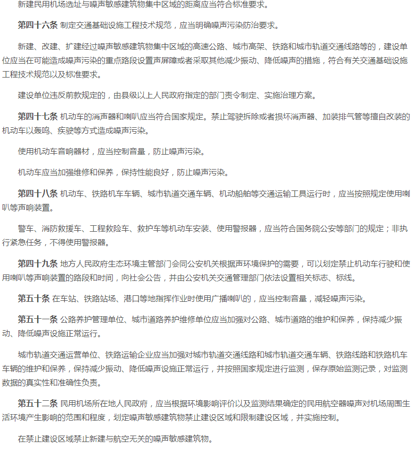
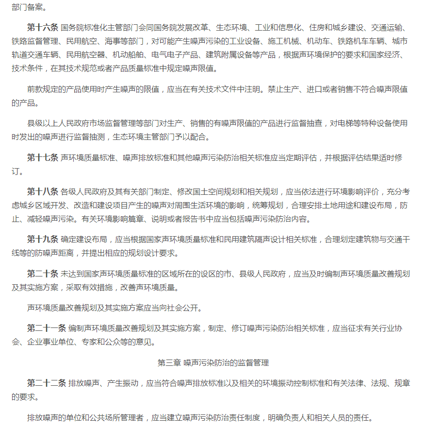
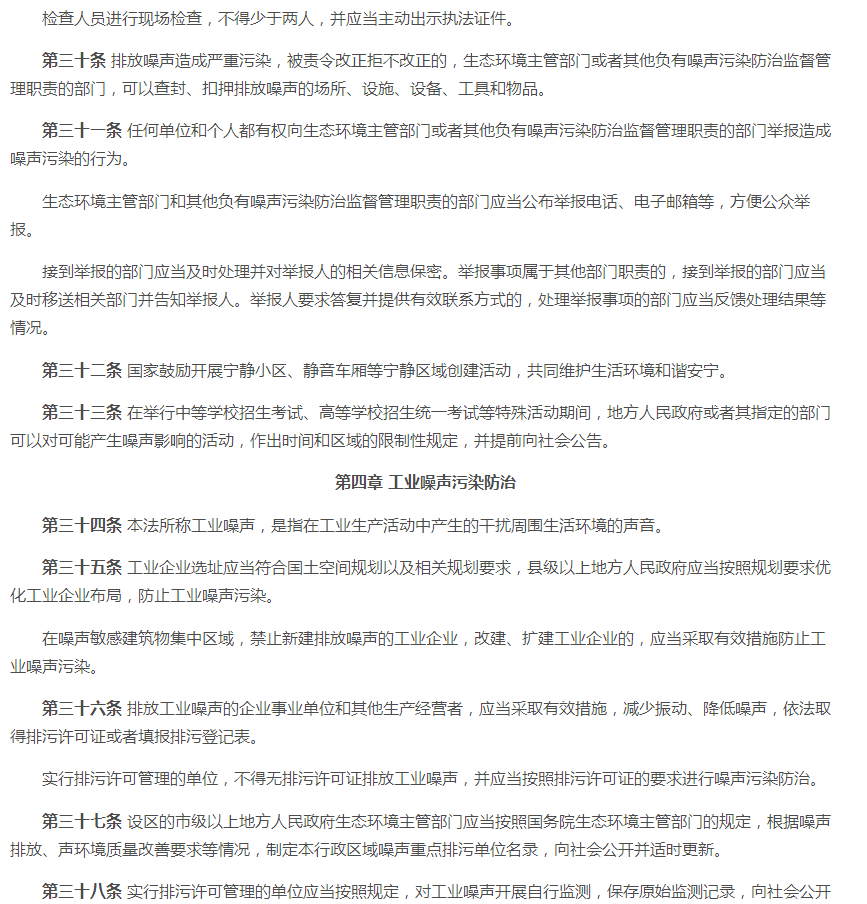
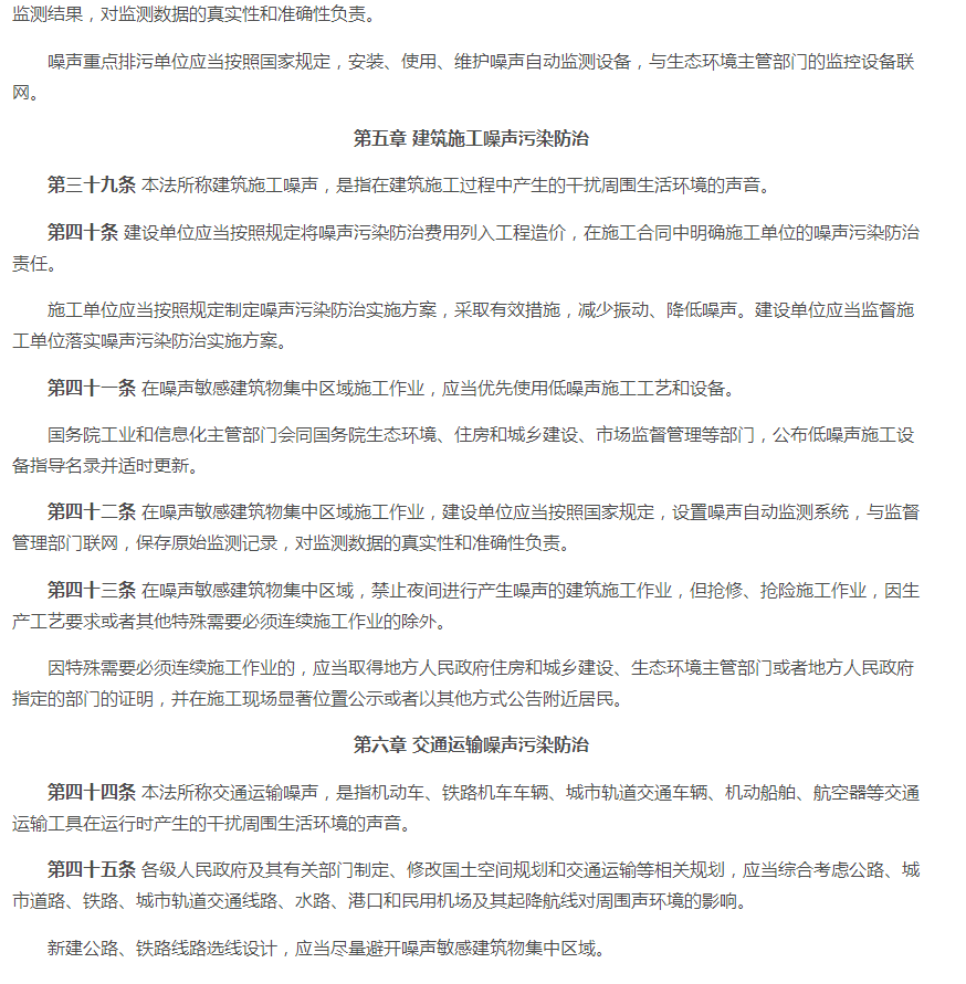
四)新版法规第十六条至第十八条中有明确说明,对噪音限值还规定到要将相关数据写入技术文件注明。

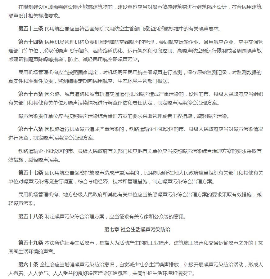
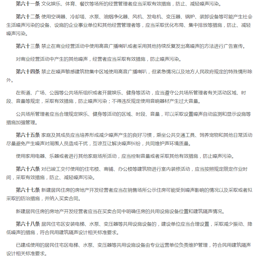
(五)新增法规中的第二十条至第二十四条、第二十六条中对于当地政府在噪音防治工作上要及时编制声环境质量报告改善规划并实施方案,并将方案向社会公开。当地政府要加强敏感建筑物周边环境噪音排放情况的调查、监测工作。要对新建、扩建、改建可能污染环境的项目进行环境影响评价。

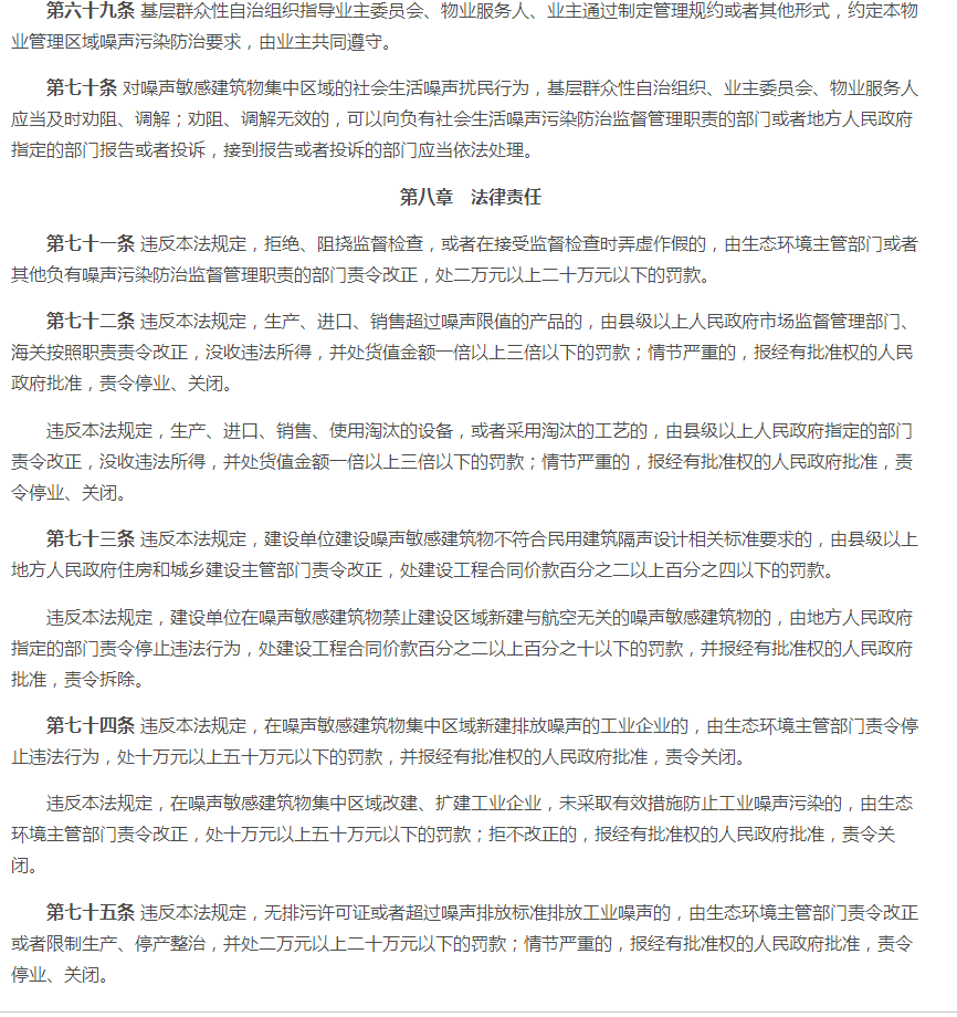
(六)新增法规条款第二十八条、第三十条至第三十条中,明确到对于群众反映的噪声污染问题,政府生态部门要对相关责任人进行约谈,并采取有效措施进行整改,并应向社会进行公布。

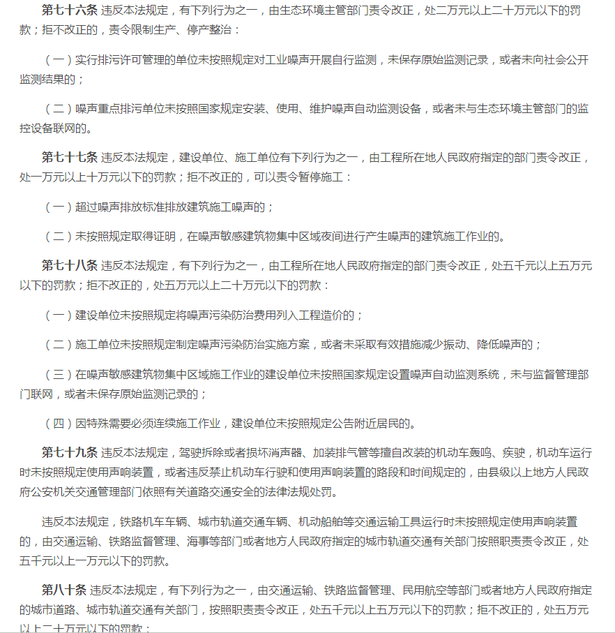
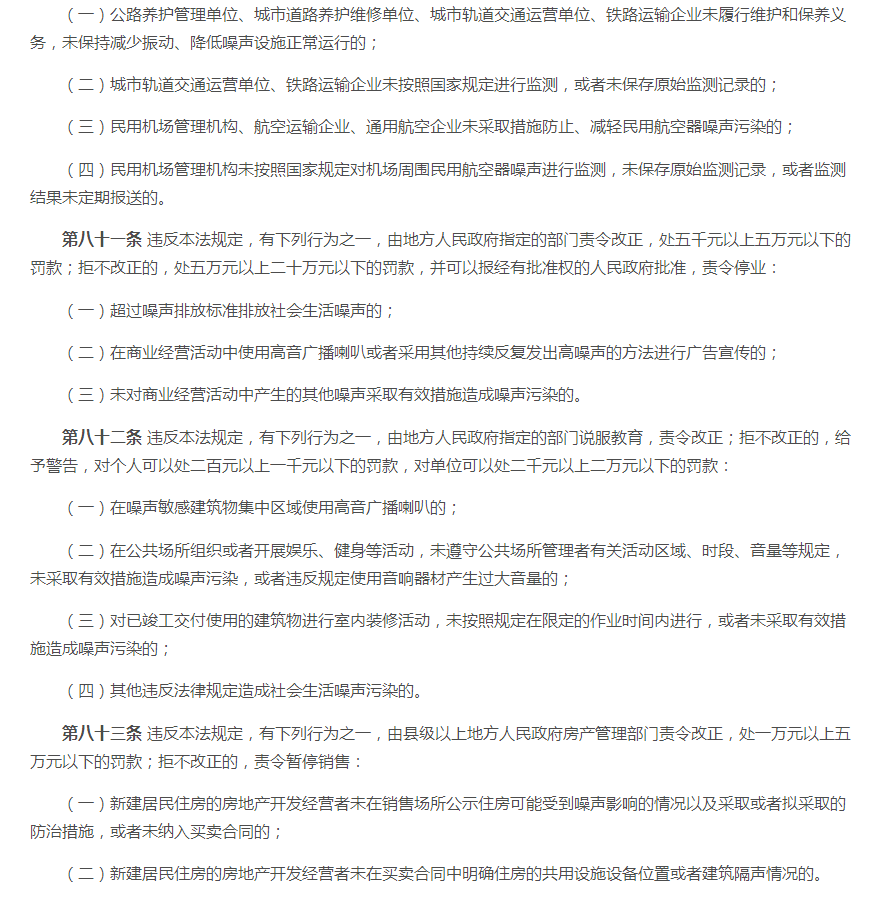
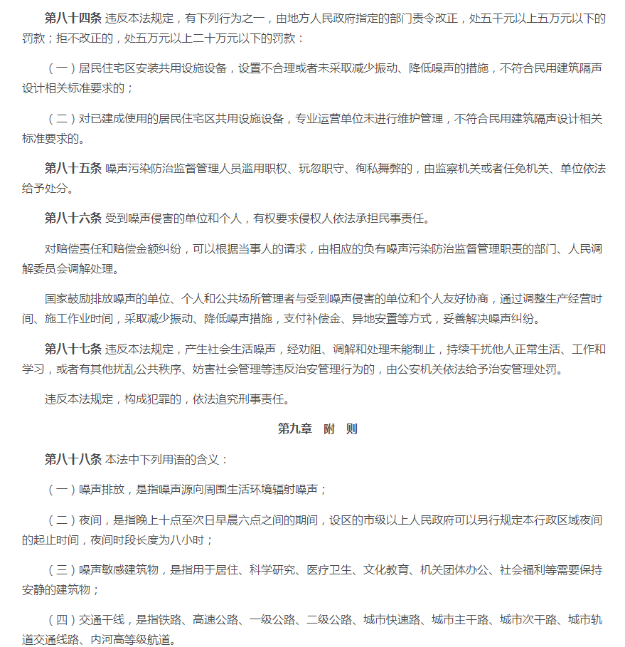
(七)新增及调整对第七十一条至第八十七条中的处罚规则。

(八)新增法规中第八十八条至第八十九条对于噪音列用含义的调整。

 

(九)本法自2022年6月5日起开始实施《中华人民共和国噪音污染防治法》。

 

 

   

 

 

2021版《中华人民共和国噪音污染防治法》